猪年末鼠年初,新型冠状病毒肺炎肆虐我中华大地,严重危害人民健康安全,每一条信息都牵动着全中国14亿同胞的心。内蒙古电子信息职业技术学院党委高度重视、积极行动,把全校师生员工的生命安全和身体健康放在第一位,把做好疫情防控工作作为当前头等大事,坚决贯彻落实党中央、国务院和教育部、自治区党委关于防控工作的部署安排,健全应急组织机构,制定周密方案,完善沟通机制,采取有力措施,全力做好疫情防控。
学校党委:高度重视 周密部署 守土尽责 全力防控
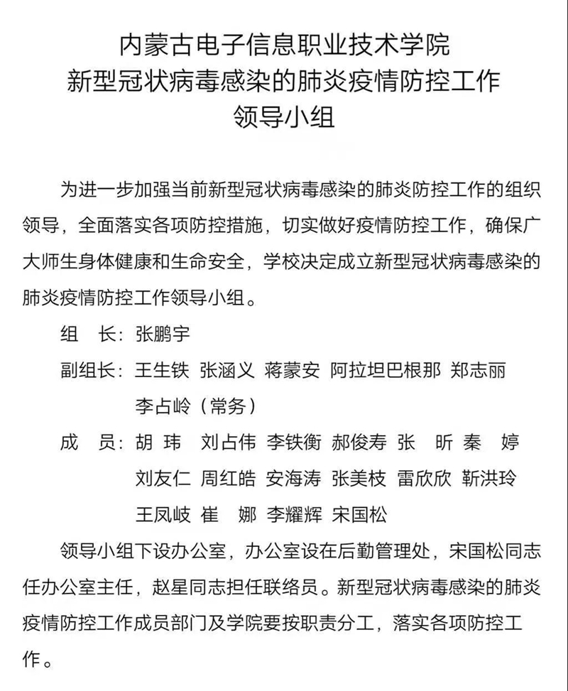
1月23日,学校党委快速响应,成立内蒙古电子信息职业技术学院新型冠状病毒感染肺炎疫情防控工作领导小组,学校党委书记张鹏宇任组长,学校全体党委委员任副组长,召开专题会议,周密部署全校疫情防控和处置工作。印发《关于认真做好新型冠状病毒感染的肺炎疫情防控工作的紧急通知》,制定应急预案,建立了各单位防控工作制度,各项工作及时有序展开。


根据上级要求,学校采取了一系列防控管理措施,要求各单位(部门)高度重视疫情防控工作,充分认识新型冠状病毒感染的肺炎疫情的严峻性和复杂性,切实增强紧迫感和责任感,强化责任意识,重点关注疫情发生、发展状况,全力做好防控工作,坚决防止疫情扩散蔓延,坚决维护社会大局稳定。推迟2019-2020学年春季学期开学时间,具体开学时间和相关工作安排另行通知。各单位(部门)要做好教室、宿舍、食堂、体育馆、图书馆、厕所等重点区域和场所环境卫生改善整体行动,全方位改进学校的环境卫生条件,做到日常通风换气,保持室内空气流通,科学开展消毒工作,为广大师生创造卫生整洁、健康、文明的校园环境。

2月2日,为全面落实上级部门关于新型冠状病毒肺炎防控工作的决策部署,进一步加强我校新冠肺炎疫情防控及应对工作,经校党委研究决定,成立临时党支部。
学校各单位:积极落实 严格执行 守土尽责 全面防控
围绕学校的防控工作,校内各单位积极行动,全力保障师生员工的身心健康和生活秩序。
后勤管理处:制定各项应急措施和保障方案,履行好防疫办公室职责。
后勤管理处联合学校物业工作人员每日严格执行环境消毒,每天坚持对学生公寓、教师公寓、校园各楼宇、公共场所、电梯、卫生死角等清洁消毒,确保环境清洁安全。学校校医室每天在学校群内发布防疫知识,认真记录学校各岗位值班人员信息。







为了避免大家频繁外出,严控病毒进入校园,减轻值班人员工作压力,后勤管理处与物业讨论决定为教师公寓住宿人员提供买菜代购暖心便民服务。每日物业服务人员为大家代购蔬菜,按照市场价格,公开透明。每日指定地点、每户派一人、错开高峰自取。


保卫处:严格落实24小时值班和报告制度,严把“入口关”
学校保卫处对所有进入校园的人员和车辆进行证件检查及现场测量体温,严把“入口关”,坚持校园巡逻巡查。








人力资源处:开设手机APP打卡制度,确保掌握师生动态。
学校克服因寒假造成的困难,按照“基础信息全摸清、动态信息全掌握”的要求,严格执行向上级部门“日报告、零报告”制度,通过“今日校园”手机APP收集师生打卡信息数据,确保第一时间掌握学校师生动态。




学生工作处:每日动态了解学生相关情况,与各学院辅导员形成联动机制,做好心理辅导。
通过易班网、微信公众平台推动致学生公开信,面向全体学生开展健康教育和心理辅导,缓解疫情带来的恐慌和焦虑情绪,确保防控措施落细落实,让同学们自觉肩负好“防输入、防蔓延、防输出”的责任。
在无情的疫情背后是一群默默奉献的同仁们的有情有温度的付出才让我们有了战胜疫情的更加坚定的信心,是他们坚守岗位,始终坚守防控一线,用力用心用情做好疫情防控工作,成为疫情防控一线的“最美逆行者”。


疫情就是命令,防控就是责任。我们坚信,全校上下同心勠力,共克时艰,一定能够取得防控工作的全面胜利。