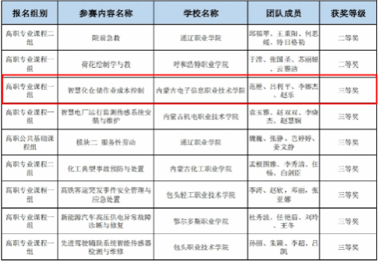
近日,教育部办公厅公布2023年全国职业院校技能大赛教学能力比赛获奖名单,我校范枻、吕利平、李娜杰、赵乐教师团队的参赛作品《智慧化仓储作业成本控制》荣获三等奖。

在备赛过程中,参赛教师们过五关斩六将,先后经历了校赛、自治区赛、国赛的层层选拔,克服种种困难,认真打磨参赛作品,精心设计教学内容,巧妙融入课程思政,深度凝练教学特色,齐心协力,精益求精,最终取得优异成绩,充分彰显了我校教师高水平的教学能力、扎实的专业基础和全面综合的专业素养。学校早布局、早谋划、早安排、早动手,全方位做好教师参加教学能力比赛的支持服务工作,在选手选拔、组织安排、大赛资源、经验总结等方面给予大力支持。
学校始终高度重视教师教学能力的提升,以教学能力比赛为抓手,充分发挥比赛示范引领作用,落实立德树人根本任务,深入推进“三教”改革,持续提高教师综合素质、专业水平和创新能力,全面提升人才培养质量,助力教育教学高质量发展。
供稿:教务处 李一宁