• 系部首页
  •   >   学生工作
  •   >   正文
  • 学生工作

    安排!学生日常教育与管理工作—计算机与网络安全学院

    作者:何龙  发布日期:2021-11-15

    安排!学生日常教育与管理工作—计算机与网络安全学院


    把学生日常教育与管理工作做实、做细?学生工作处,要求!

    把学生日常教育与管理工作工作落实?各二级学院,安排!




    同学们:


    为落实学生工作处关于把学生诚信教育、公寓安全教育与管理、心理健康、文明礼仪教育、新冠疫情防控教育、校园安全管理教育、学风建设等工作做实、做细的要求,你所在的二级学院没少做了工作、没少下了功夫!



    那么,工作开展情况如何呢?今天,一起来看计算机与网络安全学院!


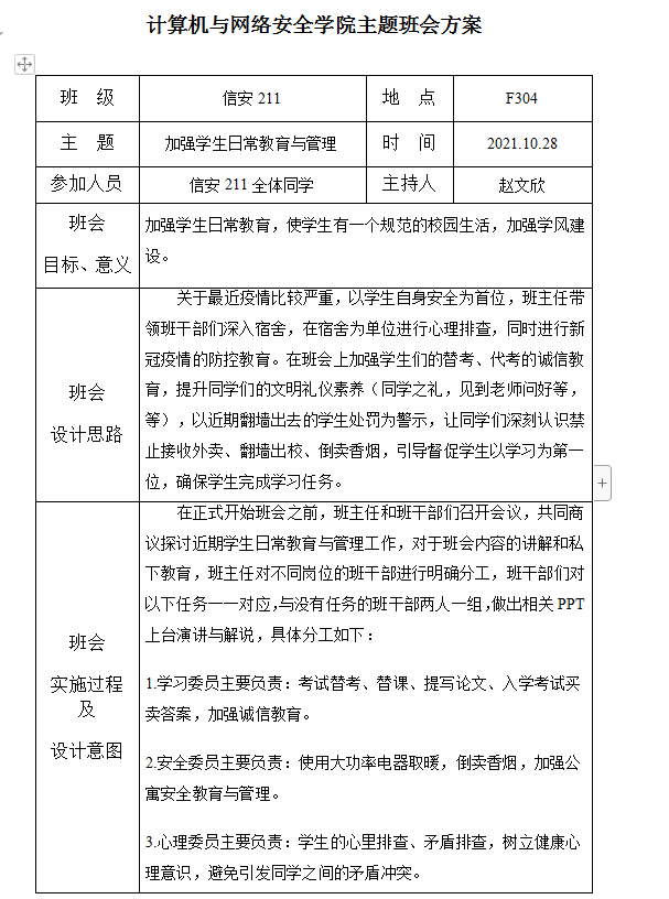
    一、及时召开班主任工作会议,部署相关工作;定期召开学生日常教育与管理主题班会教育和引导学生,包括:

    1、使学生们意识到替考、替课、替写等行为的严重性;

    2、通过一些宿舍安全案例的讲解,提高学生的宿舍安全意识;

    3、及时发现并干预学生的心理问题并为学生树立健康的心理意识;

    4、带领学生学习文明礼仪并强调要付诸于实际生活,进而加强学生的文明礼仪素养;



    5、对近期疫情防控的要求进行讲解,让学生们认识到疫情防控的重要性,并做好自身防护,强调疫情期间,注重宿舍卫生,注重个人安全防护,并提醒大家不传谣、不信谣;

    6、提醒学生禁止购买外卖;

    7、重点提示翻墙出校行为是严重的违纪行为。




    二、学院领导班子、辅导员、班主任老师深入学生公寓,了解学生需求。





    本周,五个二级学院的学生管理工作开展情况将相继亮相,下一个学院会是谁?我们拭目以待吧!

     


    Copyright © 内蒙古电子信息职业技术学院计算机与网络安全系 All rights reserved

    主办单位:内蒙古电子信息职业技术学院计算机与网络安全系