今天是:

学术交流

学术交流

当前位置: 部门首页 >> 学术交流 >> 正文

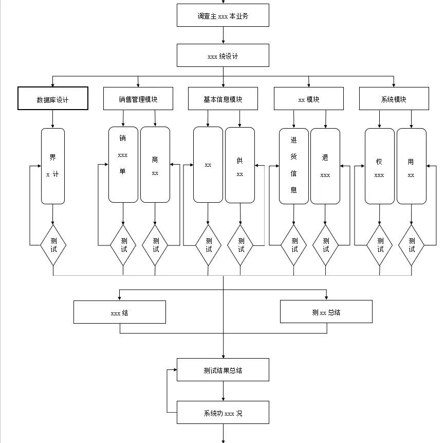
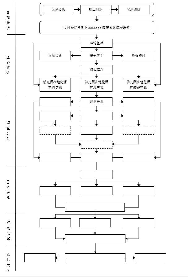
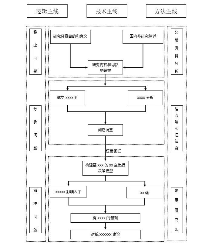
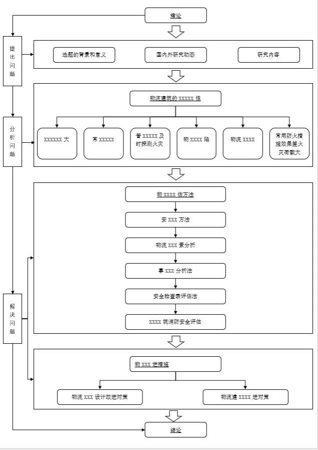
分享 | 课题申报书写作常用的研究思路图

发布日期:2025-10-10    作者:施柏铨     来源: 网络    点击:

在撰写课题申报书或开题报告时,很多人习惯将研究思路做成图来展示说明,而事实上因为研究思路与研究内容、研究方法常有交叉、混合,很难分开阐释,做成一张图也可以更加清晰的表达。做图的过程也是帮我们梳理思路、调整思路的过程,好的研究思路图可以让评审专家一目了然的看到我们的研究重点、研究价值。


声明:资源整理自网络,版权归原作者及原平台所有,如有版权争议请联系本站。