部门首页

通知公告

电子科技大学网络教育2022年春季学期部分公共基础课统一考试的通知

发布者:白洋  时间:2022-05-06 16:42:55  浏览:

电子科技大学网络教育学生:

依据教育部相和电子科技大学相关规定,网络教育学生部分公共基础课程学校统一考试(以下简称统考)的组织方式调整为由学校依照全国统考大纲,自行组织命题、考试、阅卷,不另行收取考试费用。学校经讨论决定组织2022春季学期的统考,现将统考工作安排通知如下:

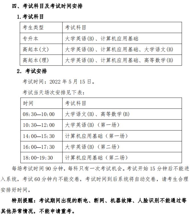
一、考核方式

统考科目全部采取固定时间段在线闭卷考试模式。

二、预约报名及考试对象

1.预约报名

报名时间:2022年5月5日—5月8日

报名路径:学生登陆https://learn.uestcedu.com/ap/,用手机号注册, 一人一号。注册后绑定学籍信息报名考试科目,同时下载考试客户端。

2.考试对象

⑴我校网络教育和成人教育入学批次为2020春及以前专升本和2017秋高起本在籍未休眠学生,休眠学生在2022 年4月28日前完成缴费也可报名。

⑵毕业时间在2021年1月(含)及以后的专升本和高起本已毕业学生。

(3)考生在5月12日以后登陆报名系统查看自己的科目及场次。

(4)入学批次在2020春以后的不能参加本学期统考考试,但是可以提前知悉新的统考形式变化,熟悉考试程序和相关要求。

注:根据《电子科技大学关于授予成人高等教育本科毕业生学士学位实施办法》的相关规定,我校成人教育学生可将《大学英语 B》考试作为学位英语考试,成绩达到 90 分及以上则满足申请学士学位的英语要求。故与以上网络教育同批次的成人教育学生可参加此次统考的英语考试。

三、考前测试

测试日期:2022年5月12日09:00至13日18:00止。

测试要求:考生登陆考试客户端,参照附件 1《考生端使用说明及考试纪律要求》,做好设备和网络的调试。测试期间如因人像识别无法通过,与学习中心联系提交近期证件照,学习中心确认后提交《照片更换申请》(见附件 2) 扫描件及标准一寸电子证件照。

考生必须参加考前模拟测试完成人脸识别,若正式考试人脸识别不通过,不接受照片替换申请。

五、考风考纪

各位考生要遵守各项考试相关规定,做到诚信考试。凡出现违纪、作弊以及替考等行为,依照以下文件规定处理:

1.有考试违纪行为的考生,其相关科目的考试成绩无效。

2.有考试作弊行为的考生,当次考试全部科目成绩无效,并视情节严重情况给予停考1-3年的处理。

3.代替他人或由他人代替参加考试者,取消统考资格。

考试违纪行为见附件1,请各位学生严格考风考纪。

附件 1:考生端使用说明及考试纪律要求

附件 2:照片更换申请

附件详见原文链接:https://www.uestcedu.com/article.html?article_id=31693&key_code=adult_net

电子科技大学呼和浩特学习中心

2022年4月29日